See It
Explore on Real Codebases
Browse popular open-source projects and instantly see code quality, structure, and architecture.
Explore Gallery →Do It
Get Started with Your Own Code
1. See Your Codebase Quality
Point Principal View at any GitHub repository. Generate Quality Radar to see your codebase quality instantly.
npx @principal-ai/quality-lens-cli init2. Add Living Documentation
Install Alexandria to unlock full metrics. Keep documentation synced with code and give AI agents grounded context.
npx @principal-ai/alexandria-cli init3. Download Principal ADE
Get the full experience with File City and Architecture diagrams. A native Agentic Development Environment built for supervision.
Download Principal ADENot just visuals. Orientation.
Maps without context are just pretty pictures. Visual supervision paired with documentation that stays current, that's how you actually understand a codebase.
Quality Radar
A Carfax report for code. Six dimensions to know if it's solid before you invest developer time.
Gallery: Explore real codebases →File City
Files and directories as a living city map. See size, complexity, and composition in seconds.
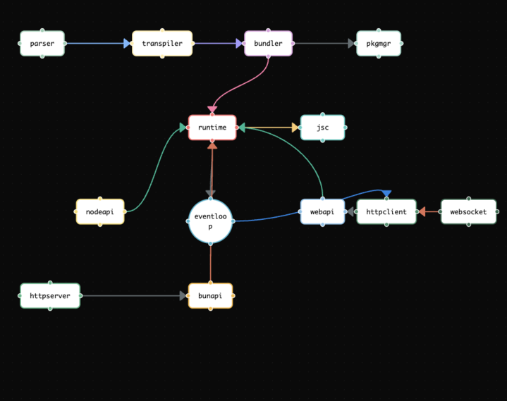
Gallery: Explore real codebases →Architecture
Auto-generated diagrams showing modules, packages, and dependencies. Understand the system at a glance.
Gallery: Explore real codebases →


